Breadcrumbs

Offer search

You want to provide a search engine to your end users but you don't have the ability or will to store all KelkooGroup offers and build your own search engine.

In this case, you can benefit from our APIs that will do the job for you.

Use case

Match the need

Suggestion

Simple full text search

YES

Use the query parameter.

Rich application with facets and filters

YES

Understand the entities and the workflow below then use most parameters of the request.

Need a large number of offers

NO

If you need to have a large number of offers to be able to process them on your side before giving access on those offers to your end use users, please use Offer feeds.

Entities

https://developers.kelkoogroup.com/api/assets?path=pub030Search%3Eqa%3E/OfferSearch/../assets/images/ShoppingAPI_OfferSearch_entities.png

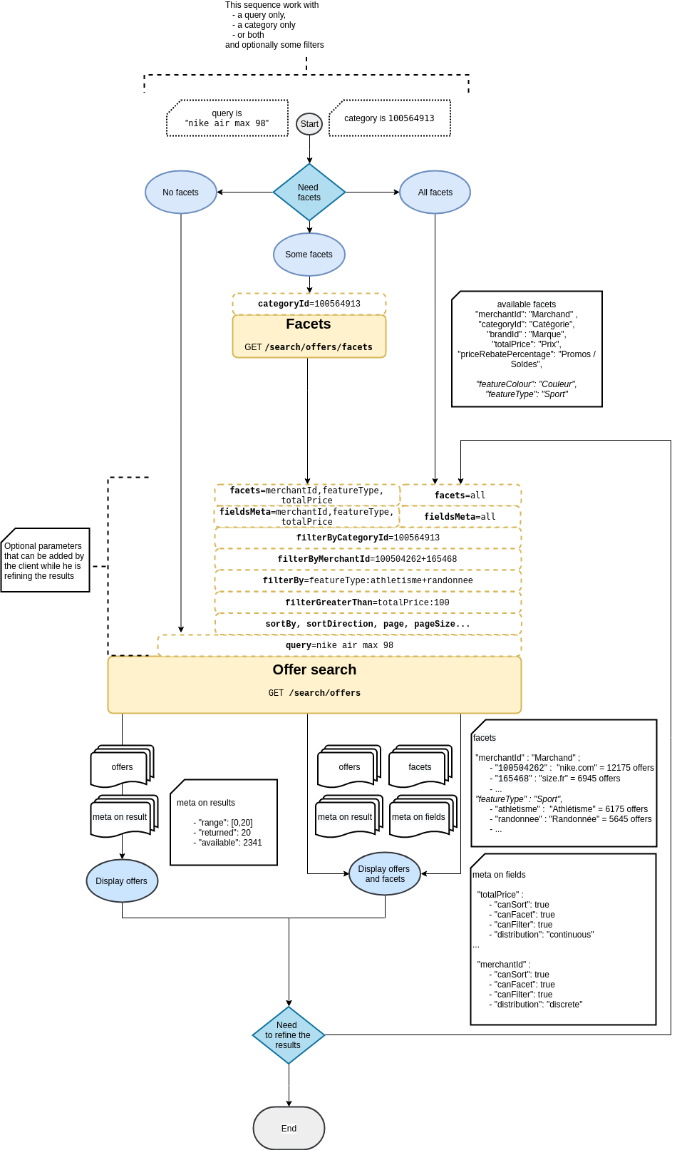
Workflow

https://developers.kelkoogroup.com/api/assets?path=pub030Search%3Eqa%3E/OfferSearch/../assets/images/ShoppingAPI_OfferSearch_workflow.png

Next step is to see the the Offer Search request parameters.