Breadcrumbs

Click and lead validity

It's common for different platforms to measure any type of transaction differently, be that clicks, leads or sales. This page will detail the process by which Kelkoo determines click and lead validity.

The difference between clicks and leads

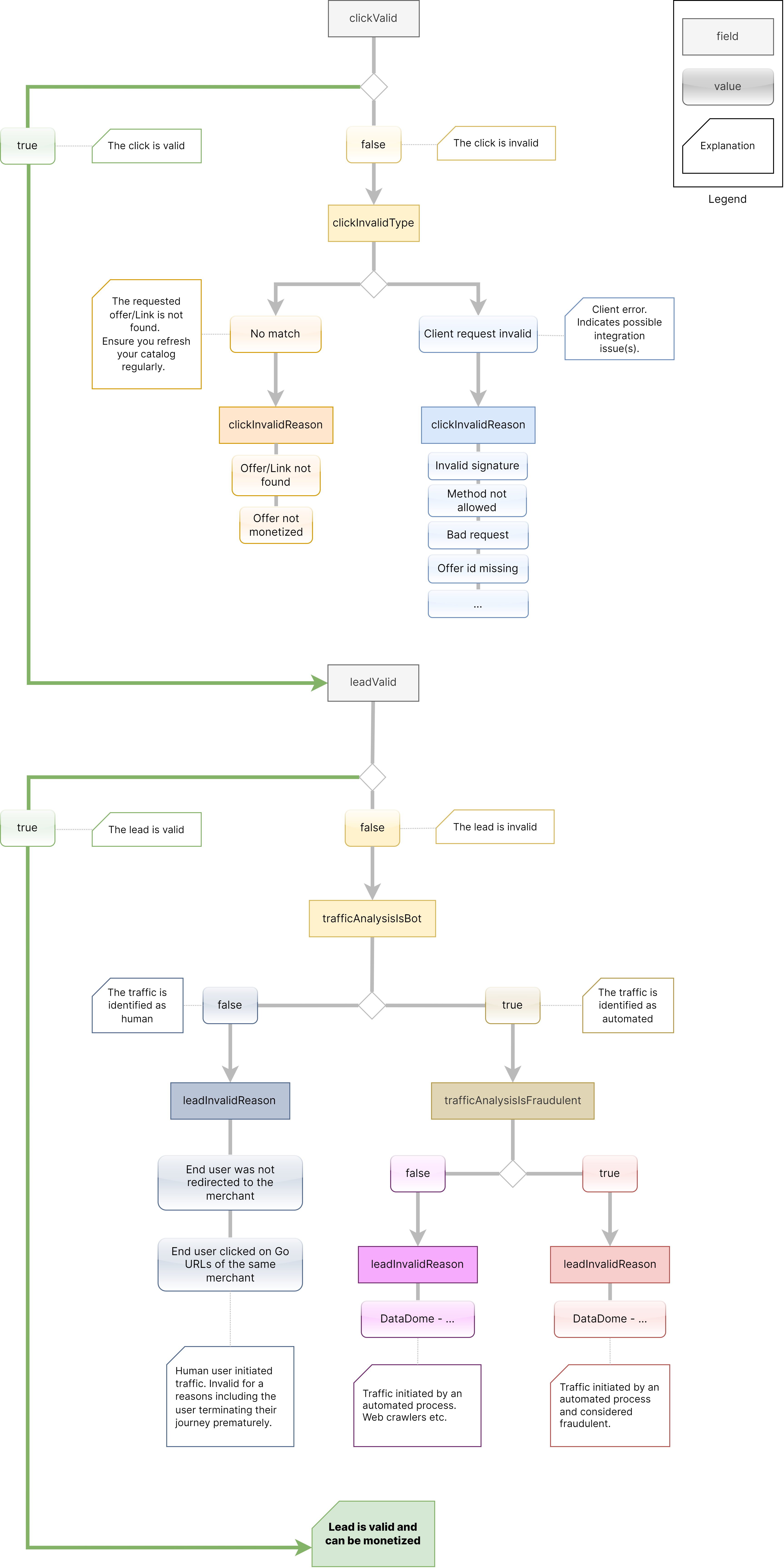
When you send traffic to a Kelkoo merchant campaign, this traffic is measured in 'clicks'. A click can be considered either valid or invalid. There are number of reasons why some clicks may be considered invalid. The most common case is when an offer or Link cannot be found (and can therefore not be monetized).

Once a click is determined valid it is considered a 'lead'. A lead can also be considered either valid or invalid. There are a number of reasons why a lead may be considered invalid. Generally these invalid leads are detected either due to unwanted human behaviour (such as multiple clicks on the same offer or Link in quick succession) or more advanced fraud detection by our partner DataDome.

The key thing to note here is that only valid leads have an associated CPC - only valid leads are monetized.

In terms of processing it can be useful to consider the delineation of validity checks between clicks and leads as follows.

  • A click is generally considered invalid if there is a technical reason for not being able to redirect the traffic. For example, an invalid signature, or an attempt to monetize an offer/Link that is no longer available.

  • A lead is generally considered invalid if there is a reason for the lead to not be monetized. For example, the user does not complete their journey to the merchant campaign landing page URL, or the traffic is deemed to be automated (either via web crawlers or overtly fraudulent).

Reporting

Our Reporting API /raw endpoint provides you with full line by line click reports. By reviewing this data you will be able to clearly see if a click becomes a lead and if that becomes monetized. The report also includes the reason(s) for each of these decisions.

Some amount of discrepancy between what you send to Kelkoo merchant campaigns compared to what we record and validate is to be expected. The /raw endpoint is an indispensable resource you can use to identify the cause of any discrepancy and allow you to take appropriate action.

The role of DataDome

DataDome act as a trusted and impartial third party that analyse leads delivered in real time to identify behaviours outside the scope of normal human interaction. Any such leads, be they intentionally fraudulent or otherwise, will be marked as invalid. The specific reasoning given can be found in the Reporting API /raw endpoint with DataDome's reasoning provided with the prefix "DataDome - ".

Process flow

Below you can find the process by which a click may or may not become a lead, and by which a lead may or may not become monetized. For ease of reference the name of each field in the process matches the field name found in the Reporting API /raw endpoint.

kelkoogroup_publisher_reporting_api_click_and_lead_validity.png